河南省商务厅公告
时间:2018-02-01 10:34
浏览:2184
河南省商务厅公告
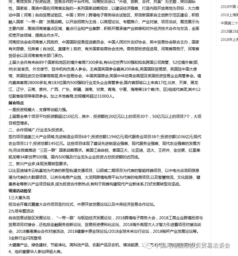
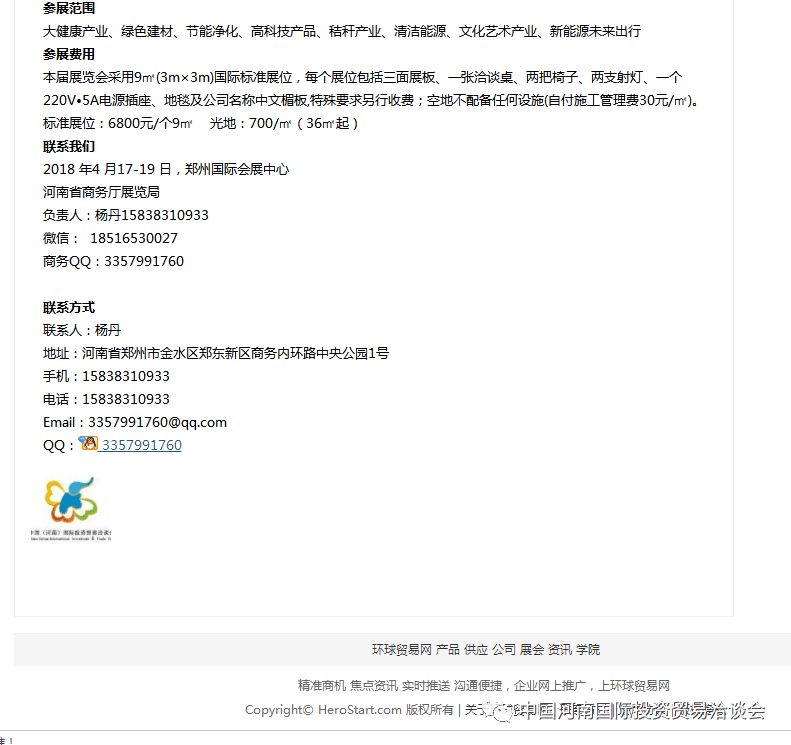
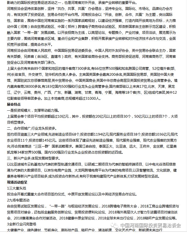
中国(河南)国际投资贸易洽谈会(简称“河南投洽会”)是经国务院批准,由河南省人民政府等主办的国家级、国际性经贸盛会,是河南省对外开放的重要平台。河南投洽会展览展示活动,不收取参展企业的场地费用(包括:标准展位费,特装光地费),欢迎国内外企业参展参会。
近期,我们发现环球贸易网(网址:http://expo.china.herostar.com)于2017年12月2日假冒大会主办方名义擅自发布不实信息、违法收取参展费用,此属欺诈行为,我厅已向公安机关报警。
为维护广大企业合法权益,特请广大参展企业登陆中国(河南)国际投资贸易洽谈会网站(网址:http://www.hnfair.gov.cn)、河南省商务厅网站(网址:http://www.hncom.gov.cn)等官方网站,或关注河南投洽会官方微信公众号:hnfair,了解第十二届中国(河南)国际投资贸易洽谈会有关事宜。
附:环球贸易网网站虚假信息页面截图
2018年2月1日附:





